新疆12355青少年服务台 | 为你送上一份高考减压指南
作为广大青少年的贴心伙伴
新疆12355青少年服务台
时刻关注每一位即将踏上高考考场的学子
为帮助大家缓解压力
更好地迎接挑战
周一至周日
10:00-14:00 16:00-20:00
拨打0991-12355
获取心理咨询、法律咨询、权益维护等服务

6月7日
2024年高考将拉开帷幕
对今年的考生来说
在高考前最后一周
保持好的心态
对于在考场上的发挥尤为重要
我们特别整理了一份高考减压指南
请注意查收哦

如何看待考前焦虑
我们要认识到考前焦虑是一种正常的心理反应,不必大惊小怪。对于紧张、焦虑等情绪,失眠、头痛、记忆力下降、心情烦躁等表现无需过度担心,但是,过度焦虑就会影响最后阶段的复习,甚至影响临场考试的正常发挥。我们应该采取有效的策略来避免焦虑的“过度”。
如何调整考前心态
保持良好的作息习惯至关重要。高考期间,同学们需要保证充足的睡眠,以确保精力充沛。建议每天保证7-8小时的睡眠时间,并尽量保持规律的作息。此外,还要合理安排学习和休息的时间,避免长时间连续学习导致身心疲惫。
运动锻炼也是缓解压力的有效途径。适当的运动可以促进血液循环,缓解肌肉紧张,有助于放松身心。同学们可以选择散步、慢跑等轻度运动,每天抽出一段时间进行锻炼,既能增强体质,又能缓解压力。
保持良好的心态同样重要。面对高考,我们要学会调整心态,保持积极乐观的情绪。同学们不要低估自己,可以尝试用“我能行”、“我一定能成功”、“我一定能考出好成绩”等语言进行心理暗示,想象自己能够充分地发挥自己的水平。
合理安排饮食也是缓解压力的关键。同学们要注意饮食营养均衡,多吃蔬菜水果,少吃油腻和刺激性食物。同时,要保持充足的水分摄入,避免因缺水导致身体不适。
下面为大家带来缓解焦虑的小技巧

如何缓解考前焦虑?
1.“478”呼吸法
(1)闭上嘴巴,用鼻子吸气,在心中数4个数;
(2)停止吸气,屏住呼吸,在心中数7个数;
(3)用嘴缓缓呼气,同时心中数8个数;
如此反复做几次,能够有效的帮助我们平复焦虑情绪。

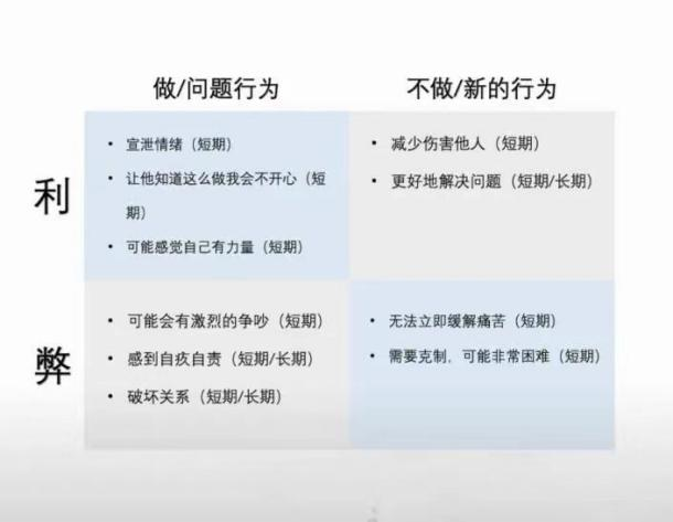
2.利弊分析,度过困难时刻
在备考期间,同学们或许会遭遇诸多困难时刻,诸如面临执行一些心理上抵触的任务,或是承受着巨大的压力、愤怒和焦虑情绪。为了有效应对这些挑战,我们可采用“利弊分析”的策略。
具体步骤:
(1)首先我们拿出一张纸画一个框架(如下图),写下做和不做,利和弊;
(2)举个例子,比如在某事和父母意见不合,想和父母吵一架,一一列出,然后标记出短期利益和长期利益;
(3)从表格中分析:问题行为带给我们的利与弊,可以采用什么其他方式替代;问题行为虽然有短期利益,但会损害长期利益;用其他行为替代,可以带来长期利益,更符合我们想要的生活。
(4)建议大家立即拿起笔去练习。

3.收回投射法
每一位考生身上背负的不仅是他对自己的压力,还有来自于别人的压力,若我们能将压力分开来,就能轻装上阵。
具体步骤:
(1)想象高考带给自己的压力是几分,10分是满分。
(2)思考除了自己,是否有其他人也带给了自己压力,选择一个让自己感觉压力特别大的人,想象他就在距离你2—3步的地方,他做了什么、说了什么会让你有压力,让这些压力在你的身体里越来越清晰。
(3)感受这些压力,想象压力从你的身体里剥离出来,慢慢分离。
(4)想象这些压力就像雪花或者颗粒,慢慢飞回对面那个人身上,在心里说,我把你对我的期待交还给你,我把你对我的爱深深留在心里。
(5)再次感受对面那个人给你的压力还有几分,3分以下无需处理,3分以上就用这个方法再做一遍。

4.冥想法
我们会发现,当我们越兴奋去思考一些问题,我们就难以入睡。睡觉的时候我们可以想象有一个美好的画面,可以是草原、海边、沙滩,或者是你喜欢的任何场景,周围没有任何人去打扰你,感受那种阳光照在身上暖暖的感觉,有可能你的冥想还没做完就已经睡着了。

一分耕耘一分收获
每一份付出都能换来成长
每一份坚持都会开花结果
衷心祝愿各位考生都能如愿以偿
将来都能乘风破浪
奔向自己的星辰大海!
加油!

我们将始终关注
每一位青少年的身心健康
当你出现焦虑不安、情绪困扰、
学习压力、亲子矛盾、
应激反应等问题时
欢迎拨打新疆12355青少年服务台热线
多位专业心理咨询师
为您解答心理困惑
↓↓↓
新疆12355青少年服务台
-倾听心声 专业服务 关爱成长-
服务内容
心理咨询、法律咨询、权益维护、婚恋交友、志愿服务、团务知识、性与健康、禁毒防艾、高考减压、志愿填报、青春期指导、家庭教育指导、就业指导等
服务地址
新疆维吾尔自治区乌鲁木齐市天山区人民路33号瑞达国际大厦8楼
服务时间
电话咨询:周一至周日 10:00-14:00
16:00-20:00(夏季时间)
周一至周日 10:00-14:00
15:30-19:30(冬季时间)
网络咨询:关注全国12355网络服务平台“青听益站”和新疆共青团微信公众号“法律、心理咨询”版块,随时随地进行网络咨询